大数据与实验验证深度融合,为免疫治疗提供新方向,近日,Jiaxing University袁文亮和刘丽团队在《PLOS One》发表了一项重要研究,通过对淋巴结转移阴性结直肠癌(LNM-negative CRC)进行免疫分型,揭示了影响患者预后和免疫治疗反应的关键生物标志物。这项研究不仅提供了对早期结直肠癌免疫微环境的深入理解,更重要的是通过Fuheng Biotechnology (Shanghai, China) 提供的细胞系进行了实验验证,为后续转化研究和临床应用奠定了坚实基础。
01研究背景与临床意义
结直肠癌是第三大常见恶性肿瘤,约占所有癌症病例的10.2%,死亡率达9.2%。淋巴结转移状态是评估结直肠癌预后的关键因素,早期评估淋巴结状态对于预后判断和治疗决策至关重要。尽管淋巴结阴性结直肠癌通常预后较好,但患者间仍存在明显的临床异质性——部分患者会出现。传统的TNM分期系统在同一分期患者中无法准确预测生存差异,这表明需要更精细的分类系统来指导个性化治疗。
02研究方法与创新发现
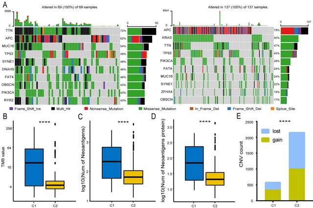
研究团队运用机器学习算法,对244个LNM-negative CRC样本(来自TCGA数据库)进行了深入分析,并在另外458个样本(来自GEO数据库)中进行了验证。通过非负矩阵分解(NMF)聚类方法,研究人员成功识别出两个不同的免疫亚型:C1和C2。
研究发现,这两个亚型在预后、免疫特征和基因组突变方面存在显著差异。C1亚型表现出高免疫评分和对免疫检查点阻断治疗的良好反应性;而C2亚型则显示出更好的预后和增加的免疫细胞浸润,可能代表更早期的CRC阶段。
03Fuheng Biotechnology产品的关键作用
在实验验证部分,研究团队使用了Fuheng Biotechnology (Shanghai, China)提供的结肠癌细胞系进行功能验证:

SW480 (FH0022)

HCT-116 (FH0027)
这些细胞系在探究PPFIA4基因功能中发挥了关键作用。研究人员通过siRNA转染技术敲低PPFIA4表达后,观察到CRC细胞增殖和迁移能力显著抑制。

实验结果表明,PPFIA4敲低后,SW480细胞在第5天和第7天增殖显著减少(P<0.05),HCT-116细胞从第3天开始增殖就显著减少(P<0.01)。伤口愈合实验也证实PPFIA4敲低显著抑制了细胞迁移能力。
04免疫特征与肿瘤微环境差异
研究还深入分析了两个免疫亚型的肿瘤微环境差异:

C2亚型在MAPK通路等典型通路以及免疫应答、PD1激活和补体激活等免疫通路中表现出显著差异。评分分析显示,C2的免疫评分(反映免疫细胞浸润)、基质评分(表明肿瘤微环境中的基质含量)和细胞溶解评分(量化细胞毒性T细胞活性)均较低。

免疫细胞浸润评估发现,除中性粒细胞外,12种免疫细胞类型(包括T细胞、CD8+ T细胞、细胞毒性淋巴细胞和各种髓系细胞)在C1中的丰度更高。
05基因组突变景观与治疗意义
研究发现两个亚型之间存在显著的突变差异:

两个亚型均显示APC、TTN和TP53等高频率基因突变,但突变率不同。KRAS突变在C2样本中检出率为67%,而在C1中仅为39%;BRAF突变在C2中也更常见。与更强免疫反应相关的肿瘤突变负荷(TMB)在C1中更高。
06临床应用价值与前景
研究人员进一步构建了免疫检查点抑制(ICI)评分,作为预后的生物标志物和免疫治疗反应的预测指标。研究发现,高ICI评分与较低的免疫和基质评分相关,而低ICI评分则与增加的免疫浸润相关。

Kaplan-Meier生存分析显示,高ICI评分患者的总生存期更好。这些发现表明我们的亚型分类可用于指导免疫治疗策略。
07总结与展望
本研究通过对LNM-negative CRC进行免疫分型,提供了对这种早期结直肠癌免疫微环境的深入理解。研究发现不仅揭示了影响预后的关键因素,还通过Fuheng Biotechnology提供的细胞系验证了PPFIA4作为潜在治疗靶点的重要性。
这些发现为开发个性化免疫治疗策略提供了重要依据,有望改善早期结直肠癌患者的治疗选择和预后评估。特别值得一提的是,研究中使用的Fuheng Biotechnology (Shanghai, China)的SW480(FH0022)和HCT-116(FH0027)细胞系在实验验证阶段发挥了关键作用,确保了研究结果的可靠性和可重复性。
未来研究可进一步探索这些免疫亚型在更广泛CRC人群中的应用价值,以及PPFIA4作为治疗靶点的临床转化潜力,为结直肠癌治疗提供新选择。
参考文献:
Yuan W, Liu L. (2025) Immune subtyping of lymph node mmbedstasis-negative colorectal cancer reveals biomarkers for prognosis and immunotherapy response. PLoS One 20(9):e0332915.
全部评论(0条)
EBV转化淋巴细胞系带绿色荧光;Akata/GFP
报价:面议 已咨询 53次
EBV转化淋巴细胞系;Akata
报价:面议 已咨询 28次
EB病毒感染的人外周淋巴细胞;JVM-2
报价:面议 已咨询 19次
Expi293F (STR)
报价:面议 已咨询 17次
PC-9GR(PC-9吉非替尼耐药) (STR)
报价:面议 已咨询 11次
SV-40转化肺成纤维细胞;WI38/VA13 (STR)
报价:面议 已咨询 11次
SV40T转化的人胚肾细胞; 293T (STR)
报价:面议 已咨询 20次
SV40T转化人脐静脉内皮细胞;PUMC-HUVEC-T1 (STR)
报价:面议 已咨询 17次
淋巴结阴性结直肠癌免疫分型揭示治疗新靶点 | 上海富衡
2025-10-11
2025-08-04
干货!AOM/DSS结直肠癌模型
2022-08-05
上海富衡 | 好消息!富衡生物入围高新技术企业!
2024-12-17
2025-01-20
2025-05-19
①本文由仪器网入驻的作者或注册的会员撰写并发布,观点仅代表作者本人,不代表仪器网立场。若内容侵犯到您的合法权益,请及时告诉,我们立即通知作者,并马上删除。
②凡本网注明"来源:仪器网"的所有作品,版权均属于仪器网,转载时须经本网同意,并请注明仪器网(www.yiqi.com)。
③本网转载并注明来源的作品,目的在于传递更多信息,并不代表本网赞同其观点或证实其内容的真实性,不承担此类作品侵权行为的直接责任及连带责任。其他媒体、网站或个人从本网转载时,必须保留本网注明的作品来源,并自负版权等法律责任。
④若本站内容侵犯到您的合法权益,请及时告诉,我们马上修改或删除。邮箱:hezou_yiqi
科学评估五金紧固件盐雾腐蚀性能的必要流程
参与评论
登录后参与评论